I will try to establish why I believe that one can only learn through conversation
(Gadamer, 2001)
We have been interacting more over the internet than in face-to-face exchanges. Speaking online become an important aspect of our lives and livelihood and calls for new skill sets that people need to develop. Effective online communication has become crucial for both our social and professional lives.
“Why do you use the concept of conversation instead of dialogue?”
This is a question I often get. As my research indicates, conversation is a broader concept than dialogue. Dialogue is but one of the components of conversation, which stretches beyond dialogical structures. Conversation in the Online Professional Learning Community (OPLC) I studied was the ensemble of interactions AND the space in which these interactions occur and was a central and crucial activity and medium for learning.
Conversation is therefore a wider concept that includes both the dialogical process and the ecosystem in which this dialogue occurs.
Within online learning settings, the means of communication require reading texts to interrogate different perspectives. The space in which the conversations occur is afforded and constrained by technological, psychological, social, professional, institutional, features alike. With this concept of conversation, I am referring not only to a certain quality of verbal interaction between participants, but importantly is considers things like the ecosystem in which dialogue happens, the context, cultural and organizational, and the patterns of interaction between people who are engaged in conversation. All of these, taken together, form what I call the Ecology of Learning.
I argue that conversation is a paramount concept for teacher education and professional development in general.
Biesta et al. (2017) note that some talk seems to support the ways in which teachers make sense of their practice, while other types seem to interfere with and distort what they feel matters and should matter in education. Conversation plays a role in the achievement of teacher agency, and readiness for future action; for example, if a teacher felt more able to experiment within the environment of her own classroom, she could also feel less able (powerless) within the wider context of the school, and education system of her country.
The case I studied (the Pestalozzi programme of the Council of Europe) and its OPLC was successful to bring teachers to a space of transformation, while considering education for democracy and human rights. My research aimed to understand why and how this was the case and, in doing so, to understand why certain conversations are better learning opportunities than others. As a result, I conceptualized conversation as an ecology of learning and arrived at a comprehensive definition of conversation.
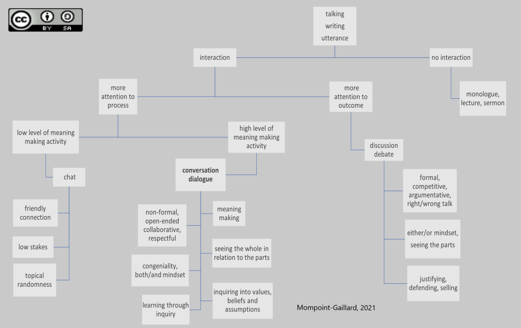
The conversation tree

The schema (Fifure 1) hinges on several consecutive criteria for assessing the qualities of conversation (and its fitness for learning): it represents the main elements that may be helpful to evaluate and assess the extent to which a conversation has the potential to become a learning conversation.
- Quality of Interaction
- Quality of Attention
- Quality of Meaning making
The result is described in Figure 1, where a strong distinction is made between ‘monologue and lecture’, ‘debate’, ‘discussion’, ‘Chat’ etc. and conversation. The model highlights how the former are forms of talking that cannot afford the best conditions for learning. In my research learning conversations and dialogue are seen as interactive, focused on process and harbouring high level of meaning making.

The tree is meant to help us decipher and highlight elements that bring potential for meaning making and learning in conversation. (* Mompoint-Gaillard, P. (2021). Conversation as an Ecology of learning. An analysis of asynchronous discussions within an online professional community working to develop a democratic practice in education. (PhD dissertation), University of Iceland.)
I am very aware that I am stating controversial ideas here. I know how teachers and educators, and especially colleagues who are working in the fields of History teaching and Civic Education or Democratic citizenship education, or philosophy or language teachers, are passionate about debate as a good learning environment. I tend to disagree.
Definition of conversation
Conversation is the activity of talking/writing with one or more others, in an ecosystem, that involves interaction in a non-formal format that is open-ended, collaborative, and focuses on the process of interacting and exchanging ideas more than on the results or outcome of the activity.
Inclusive conversation, playing out in a democratic ethos, displays individuals’ show of respect for the other, learning through inquiry, openness to inquiring into values, beliefs and assumptions, accepting disagreements as opportunities (congeniality) in order to engage in collaborative meaning making.
A conversation is more than the sum of its parts and makes connections across a wide variety of participants’ experiences, beliefs, thoughts attitudes and behaviour. Therefore, it is a socio-constructivist concept useful to talk about learning and teaching as a social, emotional as well as cognitive activity. With such a definition, learning takes on meanings such as joining new communities and partaking in new conversations for new meaning making, thus shifting our relationship to others, and possibly shifting within ourselves.
One could then argue that there is no such thing as ‘mere’ conversation because conversation involves learning when we are loyal to its principles and practices and perhaps its continuance is the only successful outcome a conversation may claim.
Thus defined, conversation is a means for an education process that educates for uncertainty, ambiguity and complexity and opens a path for new possibilities.
These characteristics are much needed today, in line with the increasing demands on the profession, and the complexity of present-day systems. Thus, it is critical to continue to articulate the relational and potentially transformative power observed in the conversation, in the data. Figure 1 shows an understanding of forms of talking that illustrates a definition of ‘meaning making conversations’ that the results of the study suggest, and that distinguishes conversation from other forms of talking.
If you are looking to engage people with values, the double loop learning would be very helpful: an educational concept and process that involves teaching people to think more deeply about their own assumptions and beliefs. Double loop learning involves changing goals or decision rules in the light of experience. The first cycle uses the objectives or decision rules, the second cycle allows their modification, therefore “double loop”.
Such conversation gives learners, adults and kids, the cognitive and emotional tools that help navigate and thrive in today’s ‘on the brink’ environment, highly volatile with rising distractions, and diminished access to other in face-to-face encounters. It develops competences that are crucial for understanding our self, tuning in to other people, and sensing the wider world and understanding the how its systems interact. The connection between emotion and cognition is a very salient result that has surprised even me who is a firmly set in socio-constructivist traditions. So, the connections between social, emotional development and the capacity to apprehend our contexts as systems is compelling enough and should push us to transform our curricula and pedagogies to engage with more straightforward strategies leading to systems learning, embedded in shared values.
The use of a wide concept of conversation has been gaining traction in the latter years. Scholars have stressed that conversation matters and is a “meta process of how we bring forth the world” (Scharmer, 2016, p. 290) and it becomes transformational when it involves personal connection, defined as authentic sharing and listening, dialogue attending a “deeper space” (adding up to “collective presence” (ibid.). This process is similar to the experience of “flow”, meaning that conversation can be seen as a way of enhancing our lives by improving the quality of our experience (Csikszentmihalyi, 1990), with others.
As for online conversation outside of educational settings, Turkle (2016) stressed that the virtues of person-to-person conversation are timeless and human’s most basic technology, She has pointed to how conversation may be endangered when technology replaces it with other forms of communication. My research contradicts her position, since I consider that the educators in an OPLC are in fact engaged in conversation that responds to real-life challenges through technological means. Conversation, as I am choosing to use the word, is a way of exploring the underpinnings of the multiple crises that we face today. It enables exploration, inquiry into, and understanding of what at time may interfere with authentic communication between individuals, and groups/communities small (play, classroom, school) and large (organizations, nations).
Our ability to converse together about subjects that matter deeply to us will be necessary to overcome formidable challenges of our present situation.
(Mompoint-Gaillard, 2021)
Extract of the thesis
In this interview by Laureen Golden, I was invited to speak about this concept of conversation for the National Workforce Registry Alliance 2020.
Photo credits: Fabrice Villard https://unsplash.com/photos/Du41jIaI5Ww
References:
Akkerman, A. F., & Meijer, P. C. (2011). A dialogical approach to conceptualizing teacher identity. Teaching and Teacher Education, 27(2), 308-319. https://doi.org/10.1007/s11092-011-9132-410.1016/j.tate.2010.08.013
Bakhtin, M. M. (1981). The dialogic imagination: Four essays. In I. M. Holquist (Ed.), Discourse in the novel (14 ed., pp. 269-422). Austin, TX: University of Texas Press.
Bakhtin, M. M. (1986). Speech genres and other late essays (C. Emerson & M. Holquist, Trans.). Austin, TX: University of Texas Press.
Bakhtin, M. M. (2010). The problem of speech genres. In Speech genres and other late essays. Austin, TX: University of Texas Press.
Biesta, G., Priestley, M., & Robinson, S. (2017). Talking about education: Exploring the significance of teachers’ talk for teacher agency. Journal of Curriculum Studies, 49(1), 38-54. https://doi.org/10.1080/00220272.2016.1205143
Bohm, D. (Producer). (1992, 10/11/20). A radically new vision of dialogue: An 11 minute overview of dialogue. Retrieved from https://www.bohmdialogue.org/
Bohm, D. (2013). On dialogue (2nd ed.). New york: Routledge.
Capra, F. (2013). Deep ecology: Educational possibilities for the twenty-first century. NAMTA Journal, 38(1), 201-216.
Dillenbourg, P., Poirier, C., & Carles, L. (2003). Communautés virtuelles d’apprentissage: e-jargon ou nouveau paradigme ? In A. Taurisson & A. Sentini (Eds.), Pédagogies.Net. Montréal: Presses Universitaires du Quebec
Gadamer, H. G. (2001). Education is self-education. Journal of Philosophy of Education, Vol.35(4), 529-537.
Habermas, J. (1987). The theory of communicative action. The critique of functionalist reason (Vol. 2). Oxford: Polity.
Lee, K., & Brett, C. (2015). Dialogic understanding of teachers’ online transformative learning: A qualitative case study of teacher discussions in a graduate-level online course. Teaching and Teacher Education, 46, 72-83. http://dx.doi.org/10.1016/j.tate.2014.11.001
Stacey, R. D. (1996). Complexity and creativity in organizations. Berrett-Koehler Publishers.
Wegerif, R. (1998). The social dimension of asynchronous learning networks. Journal of Asynchronous Learning Networks, 2(1), 34 – 49.

Thanks for sharing 😘
Enviado do meu iPhone
> No dia 25/02/2022, às 07:52, Pasca
Thanks for this. I like the conversation tree. In formal education – and in other education as well – we should try to plant many such trees. And we need all the branches, even if we like the fruits that grow on some more than those that others hold.
Lovely metaphor Olafur, educators as conversation tree planters. That would contribute to peace. As for the fruits we dislike… we don’t cut those branches off or the tree will fall.
Dear Pascale, I like your exploration of conversation beyond interaction, or production-oriented dialogues. How does this concept deal with the power and status structures that occur even in interpersonal interactions, dialogue, or conversations?
Dear Öcsi,
Thank you for your thoughts. A true meaning making conversation is a liberating (emancipatory) one. And a learning conversation that happens under the auspice of oppression would teach the wrong things. Systemic oppression permeates interpersonal relations in all spaces. However, because the source of the conversation I describe is to ‘see the whole’, in an open ended way, it establishes many connections across contexts, stories, and thus the issue of systemic oppression and power emerges, at some point it is uncovered and revealed in talking and listening, awareness of power is made possible, even desirable (?). I know this issue is central to you work.
I will alert you when I publish future articles on the power structures (one of the 5 main structures observed) in the conversation? In the OPLC, issues of power are rarely discussed overtly. They are expressed through member roles, postures, status and capacities. The fact that a community members spend energy and time making meaning around democratic values, as in this case study, has a relation with the power structures present in the conversation.
I really like the way you talk about conversations! I will pay attention to the following
„A conversation is more than the sum of its parts and makes connections across a wide variety of participants’ experiences, beliefs, thoughts attitudes and behaviour.
I completely agree with this statement. It is a gestalt principle: the whole is more than the sum of its parts. Each part affects the whole and vice versa.
From the presented opinions and perspectives, everyone could take ( small) part – something interesting, or new or a different view … and on that basis completed the picture of the topic.
In this way, everyone could created new meanings and new views on complex issues. It is a natural way of learning, without compulsion or coercion.
Yes Milka! Without coercion! Meaning we strive for power with (Parker Follet) patterns of communication and learning. No Coercion nor manipulation. In such ecologies then the change is not so much about arguing and convincing others than moving inside oneself. Thanks for the highlight and insight!
I am curating content from social media here to keep trace of readers’ thoughts and insights!
FACEBOOK
>> Patricia Garouste (school psychologist)
Question essentielle à l’heure des Métaverse: la question des univers parallèles et des avatars numériques se pose réellement, de plus en plus, de plus en plus tôt, et de façon de plus en plus large. La crise sanitaire a augmenté le temps d’écran, les jeux et formations en ligne, les visioconférences et toute la dimension virtuelle. Dans ce cas, à quel moment es-tu vraiment toi? Avec qui converses tu vraiment? La question est posée de façon légère je crois dans le film d’animation Belle (une petite fille quasi mutique dont l’avatar est une chanteuse influente qui va réussir des exploits dans le monde parallèle alors qu’elle est introvertie dans le monde réel. Le réalisateur s’est inspiré des observations faites sur sa fille très différente dans un univers et dans un autre) Donc ta question concernant les conversations plus influentes que d’autres peut être posée de façon plus large dans un univers technologique qui multiplie nos possibilités d’échanges et donc d’évolution personnelle. Dans quelle mesure l’humanité augmentée peut-elle influencer positivement le développement ou le soin des personnes, leur relation à eux-même et aux autres, leur capacités d’empathie, leur sentiment de sécurité intérieur ou leur sens démocratique et autres par des expériences virtuelles?… Bon, mais je te dis ce sont juste des questions qui traversent une non experte étonnée de l’évolution du monde 🙂
Response : Oui je n’avais effectivement pas pensé à la dimension métaversée du concept d’écologie d’apprentissage et de ce que devient la conversation dans de tels univers. Il faudrait alors ajouter une branche à l’arbre, une bifurcation méta et phy(si que). Mais la encore ou situer la ligne entre notre ‘réalité’ et le ‘métaverse’. Quelque soit l’écosystème, finalement je suis toujours présentée devant les mêmes choix de comment je veux interagir avec les autres.
LINKEDIN
>> Caroline Pakel (XR) Catalysers co-Founder; The Art of Forests Community Activator
There is a great need for all of us to learn to “turn” towards one another in ways that restore intimacy between us in a comfortable way. And the movement of turning towards one another in my experience depends on the ability to include all of who we are and where we are. Eckard Tolle talks of space in meaningful ways to me here. So, for me the question here may be: do I want to “turn to” or “turn with”?
Response: Caroline Pakel thank you for sharing your insights. You have lots of experience with conversational communities, and I appreciate your attention. I’ve been looking for works relative to the concept of ‘space’ so I’ll read Tolle with curiosity. I’m also curious about your distinction between ‘turning to’ and ‘turning with’ . This because part of the data showed a growing “activist presence” in members who engaged in learning conversations that align with (democratic) values (a part of who and where we are to echo your words). People turn TO each other in order to turn WITH, meaning to ‘act together in the same direction’ . But I sense that you might mean something different by ‘turn with’? This brings me to the concepts of power to, power with (shout out to Laureen Golden) . Perhaps something in the quality of how we ‘turn to’ each other may influence how we develop our ability to grow our ‘power to’ act. For example, take our many siloed movements acting today for the environment. We need to develop a mycelium to cohere if we want to speed up to the challenge of climate. How can conversation ‘incubate’ this mycelium? Bohm, Habermas linked dialogue to action. The questions your question sources for me are these.
>> Caroline Pakel Pascale Mompoint-Gaillard Laureen Golden our natural instinct is to turn to others in order to meet our individual needs. It’s the basic start for any conversation.
Turning with others demands a self-awareness, a shared commitment (rooted in shared values and shared vision) to doing whatever is needed together through conversation. Action is more likely to emerge when people are able to turn with one another in words. And this is where I am currently experimenting: exploring how the words we use enable a movement between and through us. Terry Le Page from the Deep Adaptation network and I have been experimenting with the marriage of non-violent communication and dialogue in the context of diversity challenges. It’s certainly work in progress but I am learning much during each of our sessions.
And yes, I have also been talking to a number of people over the last year or so about what we call within XR the need for a movement of movements. Conversations with Robert Christie have been particularly interesting to me exploring what makes a network of connections (or conversations) strong or weak. There seems to be the need for an initial « selflessness » for something meaningful to emerge at the collective level…
Response: The Movement of movements, is a term used by Scharmer that I picked up with Laureen Golden 5 years ago and we have been working on the idea of how these siloed movements may cohere today to avoid becoming ‘accidental adversaries’ (Daniel Stroh). We call this work TSS Transformative Social Systems and will explain the concept in a publication soon. Selflessness is an interesting path to research. It reminds of Bakhtin’s work: in conversation our words are existing in other people’s ears and mouths and their words become ours when true conversation is unfolding. For action to become possible perhaps alignment between personal intention, group intention and societal intention is the work to be done as well. Thank you for sharing your research insights. This conversation prompts me to invite you, Laureen and a few other researchers in dialogue conversation for a round of reflection. I’ll be back soon with that.
>> Laureen Golden (Healing our World)
Thanks for so generously sharing your research, Pascale, and modeling “learning in public”!! So many gems I walk away with, particularly, “Conversation, as I am choosing to use the word, is a way of exploring the underpinnings of the multiple crises that we face today. It enables exploration, inquiry into, and understanding of what at time may interfere with authentic communication between individuals, and groups/communities small (play, classroom, school) and large (organizations, nations).”
>> Response by Caroline Pakel: Pascale Mompoint-Gaillard Laureen Golden our natural instinct is to turn to others in order to meet our individual needs. It’s the basic start for any conversation.
Turning with others demands a self-awareness, a shared commitment (rooted in shared values and shared vision) to doing whatever is needed together through conversation. Action is more likely to emerge when people are able to turn with one another in words. And this is where I am currently experimenting: exploring how the words we use enable a movement between and through us. Terry Le Page from the Deep Adaptation network and I have been experimenting with the marriage of non-violent communication and dialogue in the context of diversity challenges. It’s certainly work in progress but I am learning much during each of our sessions.
And yes, I have also been talking to a number of people over the last year or so about what we call within XR the need for a movement of movements. Conversations with Robert Christie have been particularly interesting to me exploring what makes a network of connections (or conversations) strong or weak. There seems to be the need for an initial « selflessness » for something meaningful to emerge at the collective level…